Java并发编程原理-内存模型
@TOC
基本概念
程序
代码,完成某一任务的代码序列(静态的概念)
进程
程序在某些数据上的一次运行,有开始、有结束、有生命周期(动态的概念)
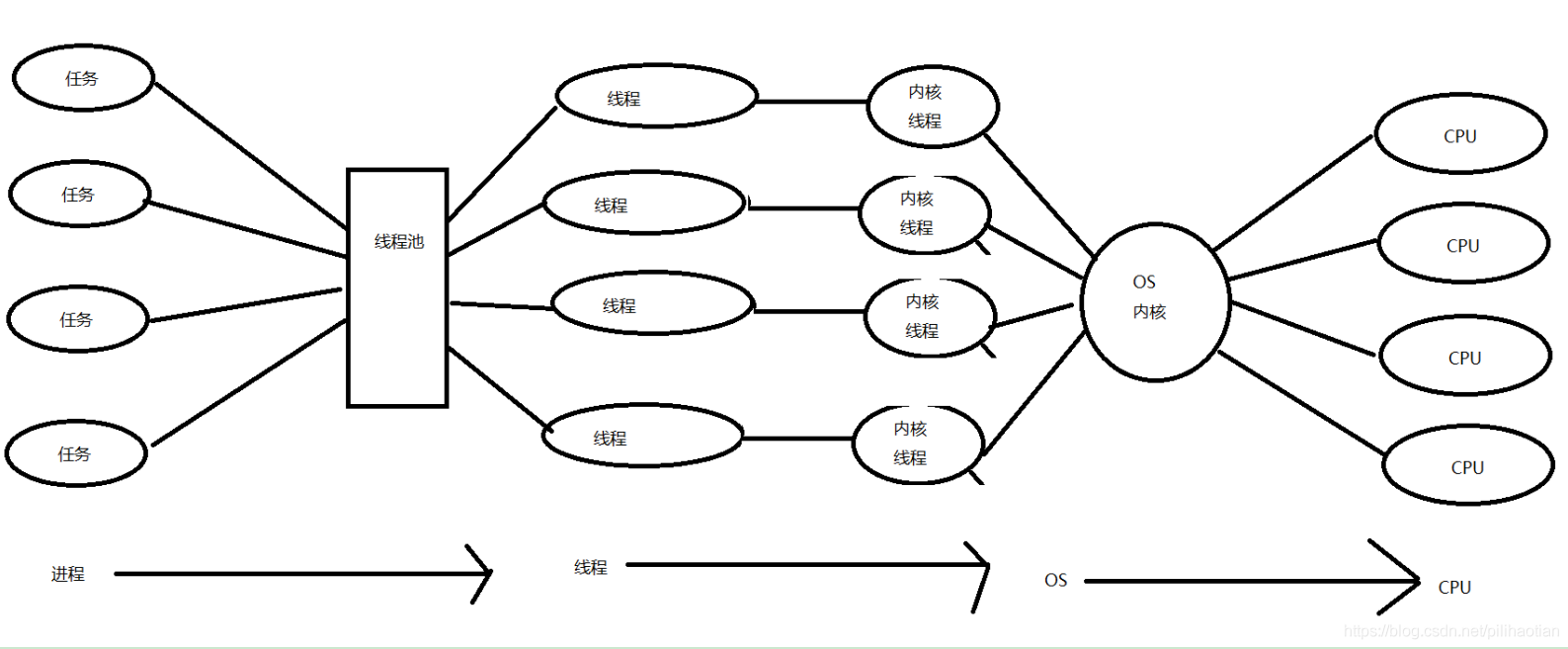
线程
一个进程包含一个或多个线程,占有该资源(内存、CPU等)的独立单元(微观的概念)
JVM与线程
JVM什么时候启动 :Java程序类被调用的时候,JVM线程会启动,然后再启动其他线程(如:main)
JVM内存区域
JVM内存区域是人为划分的区域,实际的物理区域并不会如此划分的。

- 方法区:类信息、常量、static、JIT(即时编译) ,如常用的反射加载。(信息共享)
- 堆区域:实例对象 GC(垃圾回收)工作的主要对象。(信息共享、OOM内存溢出)
- VM stack(栈):Java方法运行的内存模型(OOM内存溢出)。如下:

- PC:Java线程的私有数据,这个数据就是执行下一条指令的地址。
- native method stack:线程私有的区域 ,与虚拟机 jvm的native方法有关,一般情况下我们编码开发过程中是不关心。
JVM内存模型
Java Memory Model(JMM),是一种规范,是一种抽象的模型。

- 主内存:共享的信息
- 工作内存:私有信息,如果是基本数据类型,直接分配到工作内存;如果是引用的地址,存放在工作内存;如果是引用的对象,那么存放在堆中
- 工作方式:
A)线程修改私有数据,直接在工作空间修改
B)线程修改共享数据,把数据复制到工作空间中去,在工作空间中修改,修改完成以后,刷新内存中的数据。有可能存在线程不安全(不一致性)
其中,JVM内存区域划分就是根据JVM的内存模型(JMM)来进行实现的。JMM是模型,JVM内存区域是实现方案。工作内存对应的VM Stack,存储私有信息,方法区和堆对应的主内存,可以进行信息共享。
硬件内存架构与Java内存模型
- 硬件架构

* CPU缓存的一致性问题:并发处理的不同步,如内存中的变量X=1,CPU1修改X=2,此时CPU2读取X的值,那么CPU2读取的X的值有可能为1(由于并发处理,此时Cache中的2还未同步到内存中),也有可能为2.
* 解决方案:
* 总线(BUS)加锁、 降低CPU的吞吐量,但也降低了CPU的处理能力
* 缓存上的一致性协议(MESI)
当CPU在Cache中操作数据时,如果该数据是共享变量,数据在CACHE读到寄存器中,进行新修改,并更新内存数据
CacheLINE(信号线)置无效,其他的CPU就不从Cache中读取,而从内存中去读数据。
- Java线程与硬件处理器

- Java内存模型与硬件内存架构的关系

由上可知,交叉访问,导致数据不一致性。
4. Java内存模型的必要性
Java内存模型的作用:规范内存数据和工作空间数据的交互
并发编程的三个重要特性
- 原子性:不可分割 ,如转账操作,扣钱和加钱,要么同时成功,要么同时失败。再如给x赋值为1,x=1,那么也为原子性。
- 可见性:线程只能操作自己工作空间中的数据,不能操作其他工作空间的数据。操作内存中数据的时候,需要首先将内存中的数据读取到自己的工作空间后进行操作。
- 有序性:但程序中的顺序不一定就是执行的顺序,如以下代码的执行顺序不一定按照编写顺序进行执行,会对程序进行重排,目的是为了优化代码,提高执行效率。 关于重排,主要有2种:编译重排、指令重排
1
2
3
4
5
6int x = 1;
int y = 2;
int z = 3;
z = x + y;
System.out.println("hello");
int m = 0;
重排的原则:
- as-if-seria:不管怎么重排序(编译器和处理器为了提高并行度),(单线程)程序的执行结果不会改变。编译器和处理器不会对存在数据依赖关系的操作做重排序,因为这种重排序会改变执行结果。但是,如果操作之间不存在数据依赖关系,这些操作就可能被编译器和处理器重排序。如上述代码,在不影响结果的情况下,CPU会优先执行耗时较少的读操作,然后再执行写操作。先执行x=1,y=2,z=3,m=0,然后再执行z=x+y。
- 如果一个操作执行的结果需要对另一个操作可见,那么这2个操作之间必须要存在happens-before关系。两个操作之间具有happens-before关系,并不意味着前一个操作必须要在后一个操作之前执行!happens-before仅仅要求前一个操作(执行的结果)对后一个操作可见,且前一个操作按顺序排在第二个操作之前。
JMM对三个特征的保证
JMM与原子性
如果是私有数据具有原子性,如果是共享数据没原子性(读写)
- X=10 是一种写操作, 具有原子性不可分割
- Y=X 没有原子性(分2步执行)
- 把数据X读到工作空间(原子性)
- 把X的值写到Y(原子性)
- i++ 没有原子性
- 读i到工作空间
- +1;
- 刷新结果到内存
- Z=Z+1 没有原子性
- 读z到工作空间
- +1;
- 刷新结果到内存
结论:多个原子性的操作合并到一起没有原子性
保证方式:
- Synchronized
- JUC Lock的lock
JMM与可见性
- Volatile:在JMM模型上实现MESI协议
- Synchronized:加锁
- JUC Lock的lock
JMM与有序性
- Volatile:位置不变
- Synchronize:封锁,位置不变
- Happens-before原则:
- 程序次序原则
- 锁定原则 :后一次加锁必须等前一次解锁
- Volatile原则:霸道原则
- 传递原则:A—B —C A–C
Java并发编程原理-内存模型
https://leehoward.cn/2020/03/19/Java并发编程原理-内存模型/